EH220414-966E-4634 长按3秒开长按1秒关芯片
一、 功能说明
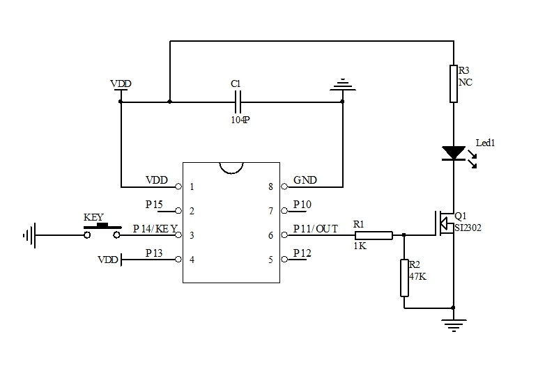
单个按键KEY,控制一路输出OUT,上电不工作,长按按键3秒开机,OUT输出高电平有效,工作中长按按键1秒关机,OUT输出是低电平
二、 极限参数
Supply voltage (Vdd)…………………- 0.3V ~ 6.0V |
Input in voltage (Vin)……………… Vss – 0.2V ~ Vdd + 0.2V |
Operating ambient temperature (Topr) ……………-20℃ ~ + 85℃ |
Storage ambient temperature (Tstor) …………………–40℃ ~ + 125℃ |
三、 电参数(VDD=5.0V,GND=0,TA=25℃)
参数 | 符号 | 小值 | 典型值 | 值 | 单位 | 条件 |
工作电压 | VDD | 2.2 | 3.0 | 5.0 | V | Fcpu = 1MHz |
工作电流 | IOP | 1.5 | 5 | mA | Vdd= 3V, 4Mhz | |
静态电流 | ISTB | 5 | 10 | uA | Vdd=3V, ILRC 16Khz | |
驱动电流低电平输出 | IOL | 8 | 15 | mA | VDD=5.0V,VOP=VSS+0.5V | |
驱动电流高电平输出 | IOH | 8 | 15 | mA | VDD=5.0V,VOP=VDD-0.5V | |
过VDD极限电流 | IVDDmax | 50 | mA | |||
过GND极限电流 | IGNDmax | 50 | mA | |||
工作温度 | TA | -20 | 25 | 85 | ℃ | |
储存温度 | Tstg | -40 | 25 | 125 | ℃ |
四、 封装脚位图(SOP8)
五、 PIN引脚及功能描述
管脚号 | 符号 | 功能描述 |
1 | VDD | IC正极 |
2 | P15 | NC |
3 | P14 | 按键触发,低有效 |
4 | P13 | 上拉接VDD |
5 | P12 | NC |
6 | P11 | 输出脚,高有效 |
7 | P10 | NC |
8 | GND | IC负极 |
六、 参考电路图

七、 封装尺寸图(SOP8)
八、 版本说明
版本 | 日期 | 描述 |
EH220414-966E-4634 | 2022/4/20 | V01初版 |








4790
深圳市丽晶微电子科技有限公司


浙公网安备33010502012242号