亲爱的用户:
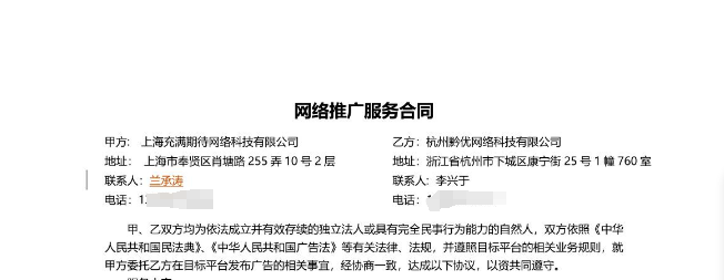
黔优网公司根据合同条例及黔优网公司运营要求,即日起,黔优网于2024年12月2日与上海充满期待网络科技有限公司签署的关于《网络推广服务合同》作废,特此公告。
关于作废合同起始页详情可见版本:
合同起始页也偷信息:

合同结束页信息:

黔优网团队
2025年01月02日
黔优网2026年春节放假通知
亲爱的用户:2026年春节即将来临,黔优网放假时间为2026年2月12日 至 2026年2月23日,假期期间我们将暂停人工服务(包括人工客服、人工审核等)。放假期间您可发送邮件至 kefu@qianu.com、微信:18268175056或QQ:22
0评论2026-01-2842
关于网站栏目及积分规则调整说明
亲爱的用户:我们从2018年开始启航,到如今的2025年11月已经好几个年头了,这期间,像过山车一样坎坷,我们对网站做了一次有一次的调整和改进,最终都是为了更好使用和流量的获取,帮助更多企业信息获得更多、更好的
0评论2025-11-26220
黔优网2025年国庆节&中秋节放假通知
亲爱的用户:国庆节中秋佳节即将来临,黔优网放假时间为2025年9月30日 至 2025年10月9日,假期期间我们将暂停人工服务(包括人工客服、人工审核等)。放假期间您可发送邮件至 kefu@qianu.com、微信:18268175056或QQ
0评论2025-09-29396
黔优网清退/删除3390家注册会员公告
尊敬的用户:您好!因您注册黔优网会员后未及时提交公司相关资质进行实名认证,且长时间未登录,黔优网依据《黔优网运营规则》给与注册信息清退/删除处理,清退条件如下:注册时间为2018年10月22日-2024年12月31日筛
0评论2025-06-19437
关于黔优网开通【品牌出海】信息库栏目的通知
尊敬的用户:为进一步完善企业外贸服务体系,黔优网即日上线【品牌出海】栏目,现将相关事项告知如下:服务定位本栏目为机械产品外贸企业提供海外市场拓展信息备案服务,企业可发布经认证的出口产品及服务信息。入驻
0评论2025-05-16372
黔优网2025年五一劳动节放假公告
亲爱的用户:2025年五一劳动节即将来临,黔优网放假时间为2025年5月1日 至 2025年5月5日,假期期间我们将暂停人工服务(包括人工客服、人工审核等)。放假期间您可发送邮件至 kefu@qianu.com或QQ228511882 向我们反
0评论2025-04-25221
黔优网2025年春节放假通知
亲爱的用户:国庆节即将来临,黔优网放假时间为2025年01月24日 至 2025年02月5日,假期期间我们将暂停人工服务(包括人工客服、人工审核等)。放假期间您可发送邮件至 kefu@qianu.com或QQ228511882 向我们反馈您的问
0评论2025-01-22140
关于网站被网络非法攻击修复通知
亲爱的用户: 您好!本站于昨日(12月12日)下午16时左右遭受不明网络非法人员攻击,造成昨夜16时至今日08时网站访问异常,我们现对被攻击事项处理完毕,并对网站加强网络安全防御和监察。最后,本站奉告那些网络非
0评论2018-12-1369
平台信息发布推广说明
亲爱的用户: 您好!黔优网平台项目启动前我们是集为企业网站SEO优化、SEM竞价推广、新媒体运营专业提供解决方案为主体的网络整合营销团队,我们从业网络营销行业多年,拥有经验丰富的SEO优化技术,并已上线自主研发
0评论2018-12-1261